We have created a number of ArchiMate business layer views from a model of CDD. This has been based on the baseline Sam did for the project, but as we knew the processes had changed since then thanks to the Quality Review work we also needed to read a lot of documentation and have discussions with stakeholders involved within faculties (Directors of Teaching and Learning, Tutors and administrative staff) and services (such as Quality and Partnerships).
![]() |
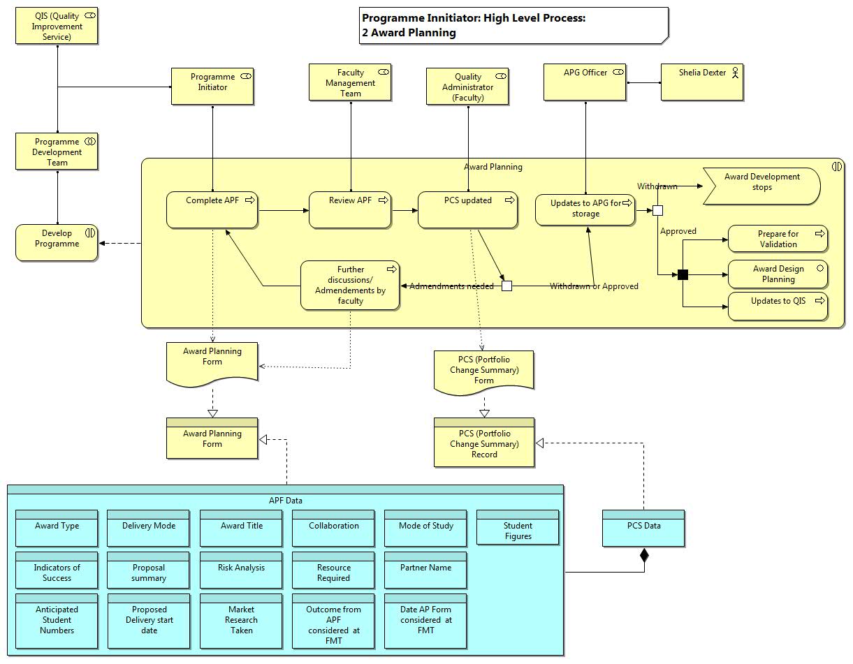
| ArchiMate Model of Stage 2 - Award Planning (high level) |
- What is believed to happen by managers often isn't the case for those on the ground
- Processes that are believed to be sequential are often running in tandem to ensure speed in development (can cause problems)
- Responsibility of the process of new product development can sit with different individuals without any joining up.
The first attempt at creating a work-flow from idea to validation is shown below - all information in black is considered part of the core/ parent process, the text in red is information that sits within child processes (Completing documentation, Understanding Employer Engagement, Assessment etc).
This helped clarify my thoughts before moving on to using Word as a standard tool to create the workflows, with the relevant advice attached to the different preparation points. At first each point in the core work-flow became a new stage in the process, however we soon changed that to match the stages from modelling.
- Idea
- Initial Approval
- Award Approval Documentation
- Preparing for Validation
- Validation
![]() |
| Flow and Advice v1 for Stage 3 - Preparing for Validation |





